当前位置:首页 > 东抗动态 > 产品动态 > 前沿洞察 | 突破CAR-T/CAR-NK疗效瓶颈:FAS/FAS-L自调控新机制,赋能细胞疗法持久性!

前沿洞察 | 突破CAR-T/CAR-NK疗效瓶颈:FAS/FAS-L自调控新机制,赋能细胞疗法持久性!

2025/12/08

EastMabBio

图片

CAR-T/CAR-NK疗法在B细胞恶性肿瘤中效果毋庸置疑,但细胞在体内持久性不足仍是限制其疗效导致患者复发一大难题

如何打破这一瓶颈,让“抗癌战士”驻留更久,成为整个领域关注的焦点。一项发表于《Nature Cancer》的重磅研究,揭示了调控CAR-T/CAR-NK细胞持久性的一个关键内在机制——FAS/FAS-L自调控回路,为提升细胞疗法疗效提供了全新的解决思路。

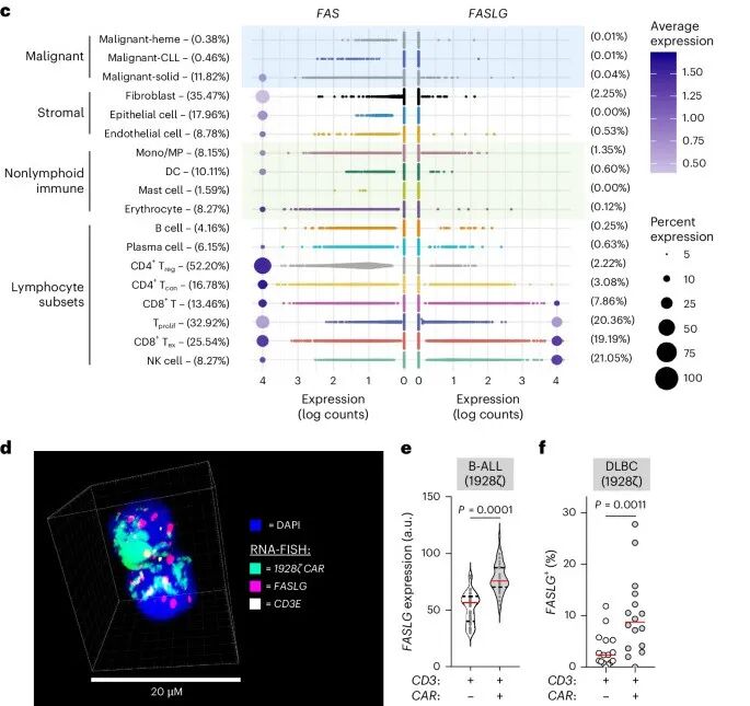
发现一:锁定“内鬼”——FAS-L主要源于免疫细胞自身


FAS是一种重要的死亡受体,与其配体FAS-L结合后,会引发caspase依赖性凋亡。全基因组筛选发现,在慢性抗原刺激下,FAS正是影响T细胞持久性的主要因素。

为了寻找FAS-L的真正来源,研究者构建了一个来自37位癌症患者和4位健康供体包含24万余个单细胞的转录组图谱。发现FASLGFAS-L的表达高度局限于T细胞、NK细胞以及CAR-T细胞本身,而肿瘤细胞和基质细胞几乎不表达。除此之外,RNA-FISHscRNA-seq验证,CAR-T细胞的FASLG表达水平也显著高于内源性T细胞。

图片

东抗视角这一发现将药物干预的靶点从复杂的肿瘤微环境,清晰指向了细胞治疗产品自身。要求我们在细胞产品的生产与质控中,需要更精准的调控手段。东抗生物提供的高品质细胞因子(如IL-2, IL-7, IL-15等)是T细胞/NK细胞体外扩增与活化的关键试剂,其纯度与活性对于控制细胞状态、减少异常激活导致的自我损耗(如FAS-L上调)至关重要。


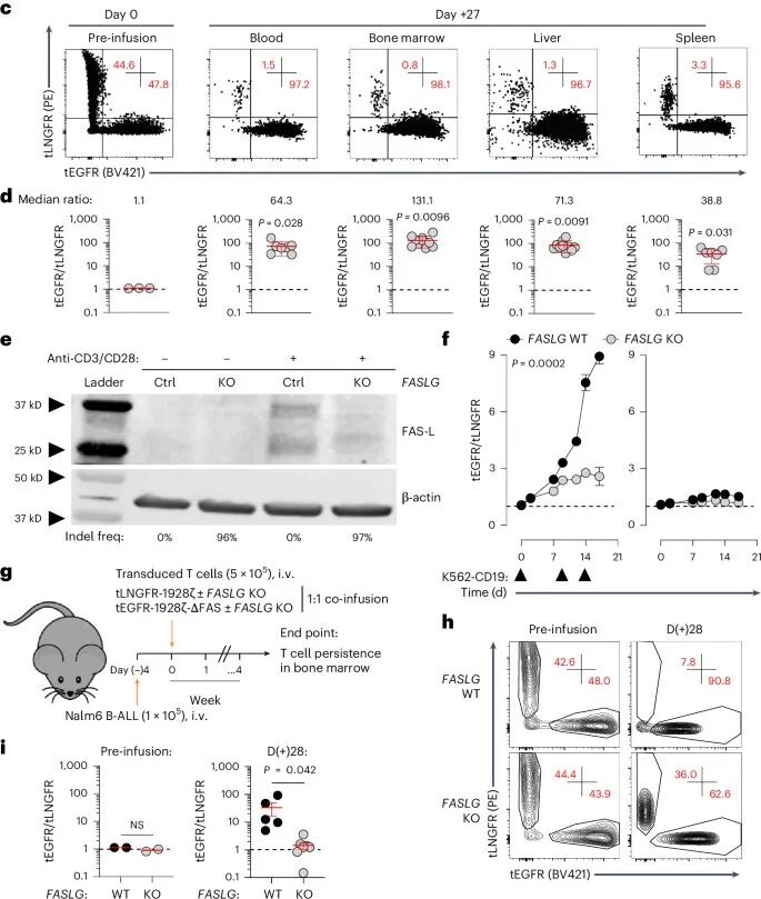
发现二:“自相残杀”——CAR-T来源的FAS-L负调控自身持久性

研究者构建了表达FAS显性负性突变体(ΔFAS)的CAR-T细胞,使其对FAS-L诱导的凋亡不敏感。

体外竞争实验:将表达ΔFAS的CAR-T细胞(tEGFR标签与对照组CAR-T细胞tLNGFR标签)1:1 混合,在反复的抗原刺激下,表达ΔFASCAR-T细胞在竞争中显著富集;而敲除 FASLG 后,ΔFAS的优势消失,两组细胞比例维持1:1,证明CAR细胞自身分泌的FAS-L通过结合自身FAS,诱导自身凋亡,限制持久性。

体内持久性验证:同样将两组细胞1:1比例混合,进行多次抗原刺激回输到荷瘤小鼠体内。输注1个月后,表达ΔFAS的T细胞在血液、骨髓、肝脏、脾脏中均显著富集,而FASLG敲除后该富集效应消失。

图片
发现三:打破“魔咒”——阻断FAS信号可显著增强CAR细胞的抗肿瘤疗效

在多种B细胞肿瘤和实体瘤小鼠模型中,与普通CAR-T细胞相比,共表达ΔFASCAR-T细胞展现了更强大的肿瘤清除能力和更显著的小鼠生存期延长。疗效的提升,直接归因于体内更持久、更庞大的“抗癌军团”。

图片
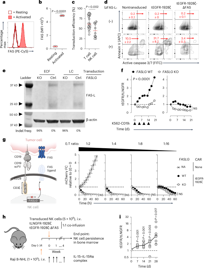
发现四:仅调控存活,不影响杀伤——FAS-L并非CAR细胞杀伤必需

敲除FAS-LCAR-T细胞,其体外和体内的肿瘤杀伤能力与普通CAR-T细胞无差异,甚至更强

替代杀伤通路:进一步机制研究表明,CAR-T细胞主要通过TRAIL-R2等通路杀伤肿瘤,而非FAS通路


图片
图片
发现五:机制普适——FAS/FAS-L自调控机制同样适用于CAR-NK

CAR-NK细胞同样表达FASFAS-L,且通过FAS-L/FAS调控自身存活;ΔFAS可显著提升CAR-NK在荷瘤小鼠骨髓中的持久性,且在低E:T比时,ΔFAS+CAR-NK的存活优势更显著。

图片

该研究清晰地揭示:通过基因工程手段阻断CAR-T/CAR-NK细胞内部的FAS/FAS-L自杀信号,可以作为一种普适性策略,在不牺牲杀伤力的前提下,显著提升细胞产品的持久性与最终疗效。


EastMabBio

研究全程涉及免疫细胞的激活、扩增、基因工程改造及功能验证,其中多个关键步骤,东抗生物均可提供高品质的原料支持


1. 细胞培养与扩增的核心工具

本研究依赖于T细胞/NK细胞的高效激活与大量扩增。东抗生物提供高纯度高活性GMP级细胞因子是确保实验用免疫细胞状态良好、结果可靠的前提

IL-2T细胞扩增与活化的核心因子。

IL-7/IL-15:对于促进记忆T细胞和NK细胞的存活与稳态至关重要。

IL-21:可增强CD8+ T细胞与NK细胞的细胞毒性功能。

2. 功能验证的关键试剂

研究中涉及大量的细胞表型与功能分析,例如:

通过流式细胞术分析细胞记忆表型(如Tcm, Tem等)。

通过ELISA/化学发光法检测细胞因子分泌谱(如IFN-γ, TNF-α, IL-2等)。

东抗生物提供包括IL-6, IFN-γ在内的多种炎症因子抗原/抗体对,以及CD系列标志物的相关试剂,为您的细胞产品功能鉴定提供灵敏、特异的检测方案。

这项突破性研究为我们指明了提升细胞疗法疗效的新方向。而将前沿发现转化为切实的研发进展,离不开每一步都可靠、精准的研究工具。


东抗生物,始终是您探索前沿、打磨产品的坚实后盾。我们致力于为细胞治疗领域的企业与科研机构,提供从细胞培养、功能研究到体外诊断的全链条高品质原料。


赋能细胞治疗,我们专注于您所需的核心原料。

相关产品列表


图片
获取产品详情及说明书,欢迎随时咨询,公司将安排区域负责人与您对接~
图片


分享到:
本文标签: 返回列表
隐私协议
×

平台信息提交-隐私协议

· 隐私政策

隐私政策


一、为了能够与您联系并给予您及时的反馈,江苏东抗生物医药科技有限公司在您注册帐号、订购咨询、课程报名、访问江苏东抗生物医药科技有限公司微信号等微信平台操作中收集您的个人信息(包括但不限于姓名、手机号/电话号码、联系地址、公司、邮箱、微信访问情况如日志信息等)并将该信息用于包括但不限于如下目的:

(1)对您的注册、报名、订购等给予反馈,并解答您提出的问询或咨询;

(2)告知您东抗生物最新活动并向您发出邀请;

(3)作为与您取得联系的必要方式;

(4)向您发出与东抗生物及其产品和服务相关的调查的邀请

(5)估算您的个人偏好、使用模式等以提升用户体验度和改善东抗生物的服务;

(6)向您发出与东抗生物产品或服务相关的产品信息、服务信息或邀请(包括但不限于与东抗生物产品或服务相关的促销活动信息或邀请、产品或服务介绍、市场活动信息等);

(7)改善东抗生物向您提供的产品和/或服务;

(8)其他经您同意可使用该信息的目的。

二、您同意东抗生物可将收集到的您的个人信息保存在东抗生物 CRM客户管理信息库或其他软件和数据库,以便东抗生物或该第三方服务商持续为您服务。

三、东抗生物承诺除非另外获得您的书面同意,不会将收集到的您的个人信息用于本隐私条款约定以外的目的和范围,也不会向本隐私条款约定的主体以外的其他方提供您的个人信息,但司法机关、行政机关等国家公权力机关或仲裁机构根据法律规定依法要求东抗生物提供的则除外。



法律法规
×

平台信息声明-法律法规

· 法律法规

江苏东抗生物医药科技有限公司商标注册:

East Mab

East Mab Bio

东抗生物